Plan Centroamericano de Lenguas Indígenas 2025–2032

- Oportunidad regional y desafío educativo para Guatemala
- Qué se lanzó y por qué importa ahora
- Contexto histórico y legal regional y guatemalteco
- Objetivos y ejes del plan según lo disponible públicamente
- Actores responsables y arquitectura de corresponsabilidad
- Implicaciones para la educación bilingüe y políticas lingüísticas en Guatemala
- Datos y panorama de lenguas indígenas en Guatemala
- Fortalezas, riesgos y vacíos del Plan 2025–2032
- Recomendaciones prácticas y cronograma tentativo 2025–2032
- Referencias y fuentes consultadas
Oportunidad regional y desafío educativo para Guatemala
El Plan Centroamericano de Lenguas/Idiomas Indígenas 2025–2032 fue anunciado públicamente como “lanzamiento” el 11 de diciembre de 2025 en Ciudad de Panamá, durante la L Reunión Ordinaria del Consejo de Ministras y Ministros de Educación y de Cultura de la CECC/SICA, indicando que el proceso se realizó “en coordinación con Guatemala” y con participación de la OEI. En el mismo marco, el Ministerio de Cultura de Panamá confirmó que Guatemala “lanzó” el Plan como parte de las acciones del Decenio Internacional de las Lenguas Indígenas (2022–2032).
Sin embargo, para esta investigación (fecha de redacción:22/02/2026), no se localizó en acceso público verificable el texto oficial completo del Plan 2025–2032en los portales consultados (CECC/SICA, SICA, ministerios participantes en la nota oficial de lanzamiento). La CECC/SICA sí consigna el lanzamiento, pero no adjunta el documento. Esta ausencia condiciona el análisis: los “objetivos” y “ejes” aquí descritos se construyen a partir de comunicados oficiales y antecedentes documentados (consultas previas y marco del Decenio), señalando explícitamente dónde hay vacíos.
Para Guatemala, el Plan llega a un terreno ya normado por la Ley de Idiomas Nacionales (Decreto 19-2003), que reconoce la naturaleza multicultural y multilingüe del país, define los “idiomas nacionales” y plantea responsabilidades estatales para su promoción y respeto. Además, un marco administrativo clave (registrado en bases de normativa educativa regional) es el Acuerdo Gubernativo 22/2004, que establece la obligatoriedad de la educación bilingüe multicultural e intercultural. En la práctica, la implementación recae en capacidades institucionales como la DIGEBI (MINEDUC), cuyo objetivo oficial es diseñar y operar la educación bilingüe intercultural y políticas curriculares y de atención a la diversidad.
A nivel de datos, el Censo 2018 confirma la composición plural del país y estima que el pueblo Maya representa una proporción sustantiva de la población censada. Respecto al número de hablantes por idioma, una fuente periodística especializada reporta cifras atribuidas al INE-2018 para Q’eqchi’ (1.024.787) y K’iche’ (981.525), aunque el desglose completo por idioma no pudo recuperarse directamente desde los tabulados oficiales por limitaciones de acceso al archivo de datos durante esta investigación.
El potencial del Plan 2025–2032 para Guatemala es real: puede alinear cooperación regional, fortalecer materiales, formación docente y evaluación intercultural, y crear presión política para pasar del reconocimiento legal a la garantía efectiva del derecho a aprender en lengua materna. Pero también entraña riesgos: si no se publica el texto final, no se define financiación ni mecanismos de rendición de cuentas, y si la participación indígena queda solo en el discurso, el Plan puede convertirse en un hito simbólico más que transformador.
Qué se lanzó y por qué importa ahora
El anuncio del Plan Centroamericano de Idiomas/Lenguas Indígenas se hizo en un evento de alta gobernanza educativa y cultural regional: la L Reunión Ordinaria (9–11 diciembre 2025) de la CECC/SICA en Panamá, con presencia de máximas autoridades sectoriales.La noticia oficial de la CECC/SICA ubica el lanzamiento como un acuerdo dentro de una agenda de integración, junto a iniciativas con organismos internacionales (por ejemplo, actividades con UNESCO y OEI en educación inclusiva).
Este timing es relevante por tres razones.
Primero, el Plan se enmarca en el Decenio Internacional de las Lenguas Indígenas (2022–2032), coordinado por UNESCO, con un Plan de Acción Global/Mundial que orienta marcos conceptuales, gobernanza, seguimiento y evaluación. En términos políticos, eso “eleva” el debate: ya no es un tema cultural accesorio, sino un vector de derechosy de desarrollo sostenible.
Segundo, la región SICA vive una fase de rearticulación de políticas educativas comunes —por ejemplo, la Política Educativa Centroamericana (PEC) que pretende convergencias y responsabilidades regionales. Un plan de lenguas indígenas puede convertirse en la “prueba de realidad” de cuánta integración se traduce en cambios en el aula.
Tercero, para Guatemala, este tipo de agenda regional aterriza en un país donde la educación bilingüe intercultural tiene institucionalidad formal (DIGEBI) pero enfrenta brechas históricas de cobertura, calidad, pertinencia y recursos, reconocidas de manera recurrente en análisis y cooperación.
En palabras de una autoridad anfitriona (no indígena, pero relevante por reflejar el tono político del encuentro), la ministra panameña María Eugenia Herrera sintetizó el momento como un proceso de trabajo regional basado en “respeto y confianza mutua”. Ese énfasis es prometedor, pero solo se vuelve política pública cuando hay instrumentos públicos, financiación, metas, indicadores y responsabilidades verificables.
Contexto histórico y legal regional y guatemalteco
El andamiaje regional del Plan se entiende mejor desde el Sistema de la Integración Centroamericana (SICA), constituido en 1991 bajo el Protocolo de Tegucigalpa, como mecanismo para construir una región de paz, libertad, democracia y desarrollo. En ese ecosistema, la CECC/SICA es la instancia de articulación educativa y cultural: su propia documentación muestra que la región ha buscado construir marcos comunes (por ejemplo, la PEC), que en teoría facilitan acciones compartidas, cooperación y seguimiento regional.
En el plano global, UNESCO sostiene el Decenio 2022–2032 con un Plan de Acción Mundial/Global que establece orientaciones para la acción conjunta, ejecución, seguimiento y estructuras de gobernanza, con base en instrumentos de derechos y consultas a Estados y pueblos indígenas. Esto importa porque el Plan Centroamericano 2025–2032 —al menos en su narrativa pública— se presenta como una traducción subregional de ese marco.
En Guatemala, el punto de anclaje legal más directo es la Ley de Idiomas Nacionales (Decreto 19-2003). En su formulación, el Estado reconoce la identidad nacional como multicultural y multilingüe, define “idiomas nacionales” y orienta su respeto, promoción y uso en ámbitos públicos .A esto se suma el marco normativo de política educativa que establece la obligación de la educación bilingüe multicultural e intercultural (Acuerdo Gubernativo 22/2004, según el registro de SITEAL-UNESCO).
En términos institucionales, el MINEDUC opera la agenda mediante la Dirección General de Educación Bilingüe Intercultural (DIGEBI), cuyo objetivo formal incluye “diseñar y hacer operativo” el proceso de educación bilingüe intercultural y políticas curriculares de atención a la diversidad cultural y lingüística. UNICEF (oficina regional) describe a DIGEBI como un equipo multidisciplinar y destaca que busca llevar a la práctica el carácter bilingüe/multilingüe y multicultural del sistema educativo nacional.
Esta base legal-institucional es clave: el Plan Centroamericano no debería “inventar” el derecho, sino acelerar su cumplimiento, armonizar estándares, movilizar cooperación y, sobre todo, reforzar mecanismos de rendición de cuentas en contextos donde la brecha entre norma y práctica es persistente.
Objetivos y ejes del plan según lo disponible públicamente
Lo que sí se puede afirmar con fuentes abiertas consultadas
Las notas oficiales permiten establecer, con precisión razonable, al menos cuatro elementos estructurales del Plan 2025–2032:
El Plan es un instrumento regional impulsado en el marco de la CECC/SICA, anunciado como “lanzamiento” el 11/12/2025.
Se lanzó “en coordinación con Guatemala” y con mención explícita de la OEI en el anuncio de CECC/SICA.
Se vincula explícitamente al Decenio Internacional de las Lenguas Indígenas y a la lógica de preservar/revitalizar.
El proceso regional venía precedido por consultas nacionales y participación de representantes indígenas en talleres (por ejemplo, un taller consultivo en Costa Rica para la elaboración del plan regional).
Además, en reuniones previas de la CECC/SICA se describió el Plan como una iniciativa orientada a revitalizar y proyectar lenguas originarias, con enfoque de derechos culturales, identidad étnica y participación de juventudes.
Lo que no se pudo verificar y cómo se reporta aquí
El usuario solicita “objetivos y ejes del plan” con base en el “texto oficial del plan”. En esta investigación, no se localizó el documento integral (PDF o equivalente) del Plan Centroamericano 2025–2032 en los portales consultados.
Por tanto, no es posible (sin especular) listar literalmente:
- objetivos específicos oficiales,
- ejes estratégicos con su redacción exacta,
- metas cuantificadas,
- indicadores,
- arquitectura de gobernanza (comités, periodicidad de reportes),
- presupuesto y mecanismos de financiación.
Para mantener el estándar “no inventar”, el artículo trabaja con una aproximación: se presentan ejes plausibles deducidos del marco UNESCO del Decenio y del lenguaje de los comunicados regionales, pero se etiquetan como hipótesis de implementación (“si el Plan culminado sigue el marco UNESCO…”) y no como contenido confirmado.
Ejes de acción regional esperables por alineación con UNESCO y CECC/SICA
El Plan Global/Mundial del Decenio (UNESCO) insiste en estructuras de gobernanza, seguimiento y evaluación, y en acción conjunta con pueblos indígenas.Si el Plan Centroamericano 2025–2032 se alinea con ese marco (lo cual es coherente con el discurso oficial), entonces los ejes más consistentes para Centroamérica serían:
Un eje de derechos y servicios públicos (justicia, salud, educación, trámites) orientado a reducir discriminación lingüística y ampliar acceso, dada la centralidad del “derecho” en el Decenio.
Un eje de educación y transmisión intergeneracional, trabajando desde educación inicial y primaria hacia secundaria, con formación docente y materiales. La propia agenda regional CECC/SICA ya articula políticas y proyectos educativos comunes; además, Guatemala tiene institucionalidad DIGEBI.
Un eje de cultura, comunicación y tecnologías, para que las lenguas circulen en medios, entornos digitales y producción cultural, coherente con enfoques regionales de cultura e interculturalidad.
Un eje de gobernanza participativa con organizaciones y autoridades indígenas, que no sea meramente consultivo. La CECC/SICA ya ha documentado talleres consultivos con representantes indígenas en el proceso de formulación regional.
En suma: existe suficiente evidencia para afirmar el marco político (revitalización, derechos culturales, identidad, juventudes), pero no para describir “ejes oficiales” con exactitud.
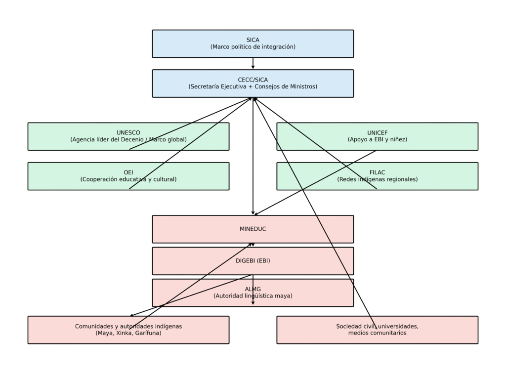
Actores responsables y arquitectura de corresponsabilidad
El ecosistema de actores, tal como aparece en las fuentes oficiales del lanzamiento, se organiza en varios niveles.
En el nivel regional, la CECC/SICA funciona como plataforma política y técnica para ministros de Educación y Cultura, y como secretaría ejecutiva que comunica acuerdos y coordina iniciativas con aliados internacionales. La mención explícita a la OEI como parte de la coordinación del lanzamiento indica un rol de cooperación técnica, implementación o articulación de proyectos vinculados a lenguas y educación.
En el nivel multilateral, UNESCO aparece en el contexto del evento regional (presentaciones y articulación de proyectos) y, a nivel global, es agencia líder del Decenio y del Plan de Acción Mundial. Además, UNICEF tiene un rol relevante en educación intercultural bilingüe en Guatemala y en la región, aunque el anuncio específico del Plan Centroamericano no lo ubica como co-lanzador.
En el nivel nacional guatemalteco, los actores con responsabilidades operativas en educación bilingüe y políticas lingüísticas incluyen:
MINEDUC, especialmente a través de DIGEBI, como instancia técnica para currículo, pertinencia cultural/lingüística y operación del modelo.
Instituciones lingüísticas indígenas, particularmente la Academia de Lenguas Mayas de Guatemala (ALMG), que lidera planes nacionales del Decenio y aparece en articulaciones interinstitucionales para revitalización (p. ej., Maya Itza’).
Y, por supuesto, las comunidades y autoridades indígenas (comunidades lingüísticas), sin las cuales la política lingüística pierde legitimidad y eficacia. El espíritu del Decenio insiste en el papel de los pueblos como custodios de sus lenguas.

Implicaciones para la educación bilingüe y políticas lingüísticas en Guatemala
Punto de partida: Guatemala ya es multilingüe, pero la escuela no siempre opera como tal
El Censo 2018 reporta un país con diversidad étnica significativa; por ejemplo, el pueblo Maya representa una proporción elevada de la población censada. En términos de lenguas, diversas fuentes de cooperación recuerdan que en Guatemala conviven múltiples comunidades lingüísticas (se suele citar el marco de lenguas mayas más Xinka y Garífuna).
Sin embargo, reconocer diversidad no equivale a garantizar derechos lingüísticos en el aula. UNICEF subraya que los niños y niñas indígenas históricamente han tenido más dificultades para acceder a educación acorde con su cultura y lengua materna.
El Plan Centroamericano 2025–2032, si se implementa con seriedad, puede incidir en tres dimensiones concretas del sistema educativo guatemalteco.
Currículo, materiales y evaluación: del “reconocer” al “hacer enseñable”
DIGEBI tiene el mandato explícito de operar políticas curriculares y de atención a la diversidad lingüística. Pero los retos típicos (insuficiencia de materiales, falta de coherencia territorial, escasez de docentes con dominio lingüístico y formación pedagógica intercultural, evaluación poco adaptada) son recurrentes, y algunos análisis recientes sobre inversión pública en EBI sugieren cuellos de botella: por ejemplo, una lectura presupuestaria de 2025 señala concentración del gasto y asignaciones reducidas para rubros como formación docente y textos escolares.
Una agenda regional puede ayudar si aporta: estándares comunes para producción de materiales, repositorios compartidos, cooperación para traducción/terminología y, sobre todo, mecanismos de evaluación del aprendizaje que no penalicen a estudiantes por la lengua de escolarización.
Formación docente: la “frontera” real del Plan
En Guatemala, una política de educación bilingüe intercultural sin un plan robusto de formación inicial y en servicio se queda en normativa. Por eso, el hecho de que el Plan se anuncie desde un Consejo regional de ministros de Educación y Cultura y no solo desde cultura es políticamente significativo.
La oportunidad está en que el Plan 2025–2032 se use para acordar mínimos regionales: perfil de docente bilingüe, prácticas de aula, acompañamiento pedagógico y créditos/estímulos profesionales.
Lengua materna como derecho y como política pública verificable
El Acuerdo Gubernativo 22/2004, en la sistematización normativa de SITEAL, establece obligatoriedad de educación bilingüe multicultural e intercultural. Este tipo de mandato, reforzado por un Plan regional, debería traducirse en indicadores públicos: porcentaje de escuelas con oferta real en lengua materna, disponibilidad de materiales, supervisión educativa bilingüe, y trayectorias completas (no solo “programas piloto” en los primeros grados).
Sin métricas, el riesgo es que el Plan regional se convierta en “otra capa” declarativa.
Datos y panorama de lenguas indígenas en Guatemala
La demanda de datos es central porque el Plan 2025–2032 debe priorizar: no es lo mismo reforzar una lengua con cientos de miles de hablantes que una con transmisión intergeneracional interrumpida.
Lo que el Censo 2018 permite afirmar con fuentes consultadas
El portal de resultados del Censo 2018 reporta la población total censada (14,9 millones) y desagrega por pueblo de pertenencia (incluyendo Maya, Garífuna y Xinka).
Sobre hablantes por idioma, durante esta investigación se identificó un tabulado oficial del INE en el portal de datos abiertos (“Cuadro A7 – Población censada de 4 años y más por idioma materno”), pero el archivo no pudo ser descargado/consultado íntegramente desde el entorno de investigación (error de acceso al recurso).
Como aproximación parcial, una fuente periodística comunitaria reporta cifras atribuidas al Censo 2018 del INE: Q’eqchi’ (1.024.787)y K’iche’ (981.525)(población mayor de 7 años, según la nota).
Tabla comparativa con lo disponible y vacíos explícitos
Nota metodológica: La tabla incluye campos solicitados (hablantes, estado de revitalización, acceso a educación en lengua materna). Donde no se localizaron datos comparables y verificables en fuentes abiertas consultadas, se marca “No localizado”. El tabulado oficial para completarlo fue identificado, pero no pudo explotarse en este entorno.
| Idioma / comunidad lingüística | Estimación de hablantes (fuente consultada) | Estado de revitalización (evidencia localizada) | Indicadores sobre acceso a educación en lengua materna (fuente consultada) |
|---|---|---|---|
| Q’eqchi’ | 1.024.787 (Censo 2018 citado en prensa) | No localizado en fuente oficial específica durante esta investigación | Marco institucional DIGEBI para EBI (no específico por idioma) |
| K’iche’ | 981.525 (Censo 2018 citado en prensa) | No localizado en fuente oficial específica durante esta investigación | Obligación normativa de EBI (marco general) |
| Kaqchikel | No localizado (tabulado INE identificado, no explotado) | No localizado | DIGEBI/EBI (marco general) |
| Mam | No localizado (tabulado INE identificado, no explotado) | No localizado | UNICEF advierte brechas históricas de acceso a educación en lengua materna (marco general) |
| Itza’ | No localizado | Evidencia de acciones de recuperación/revitalización (mesa técnica y plan estratégico) | Acciones interinstitucionales MCD–MINEDUC–ALMG relacionadas con revitalización (no equivale a cobertura escolar) |
| Xinka | No localizado | No localizado en fuentes consultadas (a nivel nacional se reconoce como pueblo en Censo) | Marco general EBI obligatorio (no específico) |
| Garífuna | No localizado | No localizado en fuentes consultadas (pueblo reconocido en Censo) | Marco general EBI obligatorio (no específico) |
El mensaje principal para la revista educativa es claro:Guatemala tiene datos para planificar, pero el cuello de botella no es solo estadístico; es de transparencia operativa (publicación accesible de tabulados por idioma, indicadores educativos medibles por territorio y lengua) y de traducción institucional de esos datos en decisiones curriculares y presupuestarias.
Fortalezas, riesgos y vacíos del Plan 2025–2032
Fortalezas plausibles
La primera fortaleza es política: el Plan se anuncia desde la instancia que reúne ministros de Educación y Cultura, y no como un proyecto aislado; eso aumenta la probabilidad de transversalidad.
La segunda es de alineación global: el Decenio y sus planes de acción aportan legitimidad, lenguaje de derechos y un paraguas internacional que facilita cooperación y movilización de recursos.
La tercera es metodológica: hay evidencia de consultas previas con representantes indígenas en la construcción del plan regional, al menos en algunos países.
Riesgos
El mayor riesgo identificado en esta investigación es la opacidad documental: si el Plan completo no es accesible públicamente, se debilitan la rendición de cuentas y la apropiación social.
Un segundo riesgo es la desconexión entre cultura y escuela: que el Plan se ejecute como agenda cultural (eventos, campañas) sin reingeniería educativa (formación docente, currículo, evaluación, gestión escolar). UNICEF advierte que el acceso a educación pertinente en lengua materna ha sido históricamente difícil, lo que evidencia que no basta con “promover” simbólicamente.
Un tercer riesgo es presupuestario: si la inversión en EBI está concentrada y rubros estratégicos como formación docente y provisión de textos reciben asignaciones limitadas, el Plan puede quedar sin motor.
Vacíos
El vacío más crítico es no poder contrastar (por falta de publicación del texto) si el Plan define metas cuantificadas (p. ej., cobertura por nivel, por lengua y por territorio) y un sistema de seguimiento regional.
También se observa un vacío de testimonios públicos guatemaltecos: no se localizaron (en fuentes abiertas consultadas) declaraciones directas de autoridades indígenas guatemaltecas específicamente sobre el lanzamiento del Plan Centroamericano 2025–2032; el debate público aparece más en notas institucionales generalistas.
Recomendaciones prácticas y cronograma tentativo 2025–2032
Recomendaciones para autoridades educativas (MINEDUC y socios)
Publicar y “operativizar” el Plan: si el documento oficial no es accesible, la primera acción es publicarlo con anexos (metas, indicadores, presupuesto, gobernanza), porque sin transparencia no hay control social ni mejora continua. La CECC/SICA ya comunicó el lanzamiento; falta el instrumento.
Convertir obligación en indicadores: el marco de obligatoriedad de EBI debe expresarse en un tablero anual con métricas por idioma y territorio (no solo promedios nacionales).
Invertir donde duele: reforzar formación docente, materiales en lenguas originarias y acompañamiento pedagógico, porque análisis presupuestarios recientes señalan debilidad relativa en estos rubros.
Recomendaciones para docentes y equipos directivos
Planificación lingüística de aula: usar el marco DIGEBI como guía institucional y documentar prácticas de aula que funcionen (rutinas de lectoescritura en L1, transición a L2, evaluación formativa bilingüe), para que puedan escalarse.
Alianzas con comunidad: convertir a la comunidad lingüística en coautora del proceso escolar (saberes, terminología local, narrativas), coherente con el espíritu del Decenio que ubica a los pueblos como custodios de sus lenguas.
Recomendaciones para sociedad civil, universidades y medios
Auditoría ciudadana: establecer observatorios de implementación (por ejemplo, con universidades y organizaciones comunitarias) que exijan publicación del Plan y reportes anuales de ejecución (qué se hizo, dónde, con qué presupuesto).
Comunicación intercultural: impulsar medios comunitarios y contenidos digitales en lenguas indígenas (especialmente para juventudes), alineados con la lógica de revitalización y transmisión.
Cronograma tentativo 2025–2032
Advertencia: este cronograma es una propuesta técnica (no oficial) para ordenar el ciclo de implementación y rendición de cuentas. Debe ajustarse cuando el Plan oficial se publique.
| Periodo | Hito propuesto | Resultado verificable esperado | Responsable principal sugerido |
|---|---|---|---|
| 2025 | Lanzamiento político regional | Documento oficial publicado + comité regional operativo | CECC/SICA + países (mención coordinación con Guatemala) |
| 2026 | Diagnóstico educativo por lengua y territorio | Línea base: escuelas con oferta real en L1; perfiles docentes; materiales | MINEDUC–DIGEBI + ALMG + cooperación |
| 2027 | Paquete mínimo regional de materiales + formación | Módulos y guías regionales adaptables; pilots evaluados | CECC/SICA + OEI + MINEDUC |
| 2028 | Escalamiento a cobertura priorizada | Aumento medible de cobertura EBI en territorios priorizados | MINEDUC + autoridades territoriales |
| 2029 | Ajuste curricular/evaluativo | Evidencia de mejoras en aprendizaje en L1/L2 con evaluación pertinente | MINEDUC–DIGEBI |
| 2030 | Revisión regional intermedia | Informe regional público con brechas y correcciones | CECC/SICA + UNESCO (marco seguimiento) |
| 2031 | Consolidación de sostenibilidad | Mecanismos permanentes (financiación, carrera docente bilingüe) | Gobiernos nacionales |
| 2032 | Evaluación final y transición post-Decenio | Informe final; agenda 2033+ | CECC/SICA + países + pueblos indígenas |
Dos declaraciones públicas relevantes para orientar el debate
Una perspectiva indígena regional, traída por un actor técnico-político del movimiento indígena, enfatiza el enfoque holístico de revitalización:“La ‘visión integral es fundamental para poder hablar de revitalización lingüística y cultural’”, en una memoria regional vinculada al SICA.
Y desde el plano político institucional del lanzamiento, la ministra panameña Herrera sostuvo que el trabajo regional se basó en “respeto y confianza mutua”, subrayando la intención integradora del proceso.
No se localizaron, en las fuentes abiertas consultadas, dos testimonios directos de autoridades indígenas guatemaltecas específicamente sobre el lanzamiento del Plan 2025–2032; se recomienda que próximos comunicados incluyan voces indígenas como parte de la rendición de cuentas pública.
Referencias y fuentes consultadas
CECC/SICA. Nota oficial sobre la L Reunión Ordinaria (Panamá, 9–11 diciembre 2025) y anuncio del lanzamiento del Plan.
Ministerio de Cultura de Panamá. Comunicado sobre cierre de reunión CECC-SICA con anuncio del Plan Centroamericano y mención del Decenio.
UNESCO. Página del Decenio Internacional de las Lenguas Indígenas 2022–2032.
UNESCO (UNESDOC). Plan de Acción Mundial para el Decenio Internacional de las Lenguas Indígenas (orientaciones, gobernanza, seguimiento).
Guatemala. Ley de Idiomas Nacionales (Decreto 19-2003) en base de datos de políticas lingüísticas.
SITEAL–UNESCO. Registro del Acuerdo Gubernativo 22/2004 sobre educación bilingüe multicultural e intercultural.
MINEDUC (DIGEBI). Página institucional sobre objetivo y mandato de la Dirección General de Educación Bilingüe Intercultural.
UNICEF (LAC). Nota sobre educación intercultural bilingüe en Guatemala y referencia a DIGEBI.
INE Guatemala. Portal de resultados del Censo 2018 (población por pueblo; totales nacionales).
INE Guatemala (Datos abiertos). Conjunto de datos Censo 2018 Lugares Poblados y recurso “Cuadro A7 – Población censada de 4 años y más por idioma materno” (identificado, no explotado por limitaciones de acceso al archivo).
ICEFI. Análisis sobre inversión pública en educación bilingüe intercultural (datos de 2025 y composición del gasto).

Esto te podria interesar